青岛市户政热线:青岛各区(市)基层派出所户政窗口服务电话和窗口地址信息表
户政办证事宜是关系群众切身利益的服务工作,各基层户政窗口将继续秉持为民服务的初心,用真情做好每一件小事,以暖心服务每一位群众,不断提升群众的获得感、幸福感、安全感。
为进一步方便广大市民群众,青岛市全市户政系统窗口服务电话公布给大家,如有户籍相关业务需要办理,可以拨打电话咨询。
为节省时间,可通过“爱山东App”公众号了解所需办理业务的具体要求和流程,并准备好相关材料。
节假日前来办理业务的人员较多,到达户政窗口后,请遵守现场秩序,按照工作人员引导有序办理业务。
建议优先选择线上办理渠道,部分户政业务可通过“爱山东App”线上办理,可根据需求,按照流程操作指引完成业务办理。
青岛市户政热线:青岛市市北区人口管理服务大队和基层派出所户政窗口服务电话和窗口地址信息表

青岛市户政热线:青岛市市南区人口管理服务大队和基层派出所户政窗口服务电话和窗口地址信息表

青岛市户政热线:青岛市开发区和高新区人口管理服务大队和基层派出所户政窗口服务电话和窗口地址信息表

青岛市户政热线:青岛崂山区人口管理服务大队和基层派出所户政窗口服务电话和窗口地址信息表

青岛市户政热线:青岛李沧区人口管理服务大队和基层派出所户政窗口服务电话和窗口地址信息表

青岛市户政热线:青岛城阳区人口管理大队和基层派出所户政窗口服务电话和窗口地址信息表

青岛市户政热线:青岛黄岛区人口管理服务大队和基层派出所户政窗口服务电话和窗口地址信息表

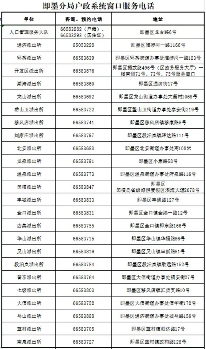
青岛市户政热线:青岛即墨区人口管理服务大队和基层派出所户政窗口服务电话和窗口地址信息表

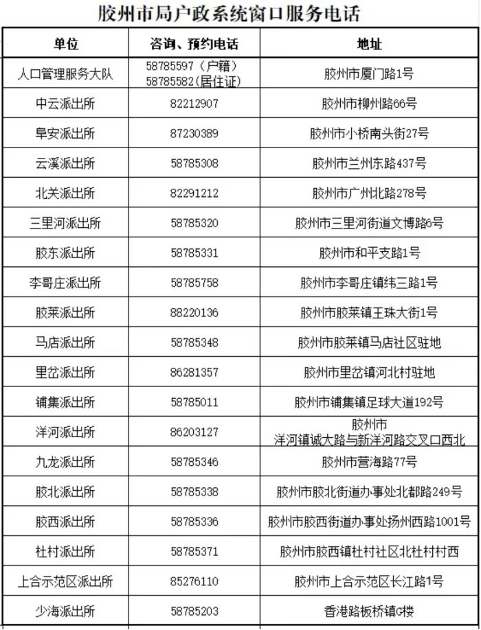
青岛市户政热线:青岛胶州市人口管理服务大队和基层派出所户政窗口服务电话和窗口地址信息表

青岛市户政热线:青岛平度市人口管理大队和基层派出所户政窗口服务电话和窗口地址信息表

青岛市户政热线:青岛莱西市人口管理服务大队和基层派出所户政窗口服务电话和窗口地址信息表

说明:关于青岛市户政热线和青岛各区(市)基层派出所户政窗口服务电话和窗口地址信息作出免责声明,此信息图文仅供参考,小编不承担任何法律责任。此信息来源于有关机构的公开内容,在此经过整理并转载,唯一的目的是通过互联网传播便民惠民信息。由于时间等原因,难免使信息发生变更,此信息如有侵权,或者差错,请联系删除,直接联系便民信息平台秋果黄页网客服电话(187-8199-3958微信同号),一定会及时删除和修正。